Why context windows fail — and how memory architectures, retrieval systems, and workflow state machines transform LLMs into reliable, production-grade agents.
Three weeks ago, I deployed what I thought was a perfectly architected customer support agent. The LLM was top-tier, the prompt engineering was solid, and the async processing infrastructure was humming along beautifully. Then came the support tickets.
"Why does the agent keep asking me for my account number? I already provided it."
"The agent told me to try solution A, then ten minutes later suggested the same thing again."
"Every time I refresh the page, it's like starting from scratch."
The agent wasn't broken—it was just suffering from a very specific form of amnesia. And I realized I'd spent so much time perfecting the infrastructure that I'd completely overlooked a fundamental question: How does this thing actually remember anything?
If you've built production agentic systems, you've hit this wall. Your agent can execute tasks brilliantly in isolation, but the moment it needs to maintain context across sessions, handle interruptions gracefully, or remember decisions from yesterday, everything falls apart.
This isn't a prompt engineering problem. It's a state management problem. And it's the difference between a demo that impresses your CTO and a production system that actually works.
1. The Memory Problem Nobody Wants to Talk About
Let's start with the uncomfortable truth: LLMs are completely stateless. Every API call is a brand new universe. The model doesn't remember the last conversation, the previous decision, or anything that happened five seconds ago. It only knows what's in its context window right now.

This is by design—it makes the models simpler, faster, and more scalable. But it creates a massive problem for anyone building real agents.
Think about what a production agent actually needs to remember:
-
Within a conversation: "The user's order #12345 was delayed, they've already contacted shipping, and they prefer a refund over replacement."
-
Across sessions: "This customer prefers email communication and has a history of billing issues."
-
During failures: "We were halfway through a three-step verification process when the API timed out."
-
Across agents: "Agent A determined the issue is hardware-related; Agent B needs to know this before proceeding."
Your agent needs memory. Not just for the current task, but across sessions, across failures, across restarts. A customer service agent that forgets every conversation after 10 minutes isn't useful—it's actively harmful.
2. The Context Window Trap
The obvious solution is to just stuff everything into the context window, right? Keep the entire conversation history, every tool output, all the relevant documents. Problem solved.

Except it's not. Here's what actually happens in production:
Problem 1: The Context Window Isn't Infinite
Even with modern models sporting 100K, 200K, or even 1M+ token windows, you'll hit limits faster than you think. A single customer service conversation can easily accumulate:
-
2,000 tokens of conversation history
-
5,000 tokens of retrieved documentation
-
3,000 tokens of tool outputs and API responses
-
1,500 tokens of system instructions and few-shot examples
That's 11,500 tokens for a single conversation. Now multiply that across a multi-turn, multi-day interaction. Or a multi-agent workflow where agents need to coordinate. You'll blow through even a 200K context window surprisingly fast.
Problem 2: Context Rot Is Real
Research shows that as token count increases in the context window, the model's ability to accurately recall information decreases—a phenomenon known as context rot. Just because the model can technically fit 200K tokens doesn't mean it can effectively use all of them.
There's also the "lost in the middle" problem: LLMs are more likely to recall information from the beginning or end of long prompts rather than content in the middle. If you bury critical information in the middle of a massive context window, the model might effectively ignore it.
Problem 3: Cost and Latency Explode
Every token in your context window costs money. Since LLMs are stateless, for every message you send, the entire conversation history must be sent back to the model. That 50-turn conversation? You're paying to re-process all 50 turns on every single API call.
And it's not just cost—output token generation latency increases significantly as input token count grows. Users notice when responses start taking 10+ seconds because your context window is bloated.
3. Memory Architectures That Actually Work
So if we can't just throw everything into the context window, what do we do? The answer is building proper memory architectures—systems that intelligently manage what information gets stored, retrieved, and presented to the agent.
3.1 The Memory Hierarchy: Not All Memory Is Created Equal
Multi-agent systems employ layered memory models that separate different types of knowledge: short-term memory for volatile, task-specific context, long-term memory for persistent historical interactions, and shared memory for cross-agent coordination.
Think of it like human cognition:
Working Memory (Context Window): This is what you're actively thinking about right now. It's fast, immediately accessible, but extremely limited in capacity. In agent terms, this is your LLM's context window—the information that must be present for the current inference.
Short-Term Memory (Session State): Information relevant to the current session or task. Recent conversation turns, the current workflow state, intermediate results. This persists within a session but gets cleared or compressed afterward.
Long-Term Memory (Persistent Storage): Facts, patterns, and experiences that should persist indefinitely. Customer preferences, learned patterns, historical decisions. This lives in external storage—databases, vector stores, or knowledge graphs.
Shared Memory (Multi-Agent State): Information that multiple agents need to access and coordinate on, such as shared objectives and team progress. This is critical for multi-agent systems where agents need to build on each other's work.

3.2 Practical Implementation Patterns
Let's get concrete. Here's how you actually build this:

Pattern 1: The Memory Stream
Inspired by research on generative agents, the memory stream is simple but powerful: store every significant event as a discrete memory unit with rich metadata.
class MemoryUnit: content: str # The actual information timestamp: datetime # When it happened importance: float # How critical is this? (0-1) access_count: int # How often has this been retrieved? tags: List[str] # Semantic tags for retrieval relationships: List[str] # IDs of related memories
class MemoryUnit: content: str # The actual information timestamp: datetime # When it happened importance: float # How critical is this? (0-1) access_count: int # How often has this been retrieved? tags: List[str] # Semantic tags for retrieval relationships: List[str] # IDs of related memories
Every agent interaction generates memory units:
-
User messages
-
Agent responses
-
Tool outputs
-
Decision points
-
Error events
These get stored in a persistent store (Postgres, MongoDB, etc.) with full-text and vector search capabilities. When the agent needs to "remember" something, you query this store and selectively inject relevant memories into the context window.

Why this works: You decouple storage from retrieval. You can store unlimited history without blowing up your context window. You retrieve only what's relevant for the current task.
The tradeoff: You need good retrieval logic. Query the wrong memories and your agent will be working with irrelevant context. This is where semantic search with embeddings becomes critical.
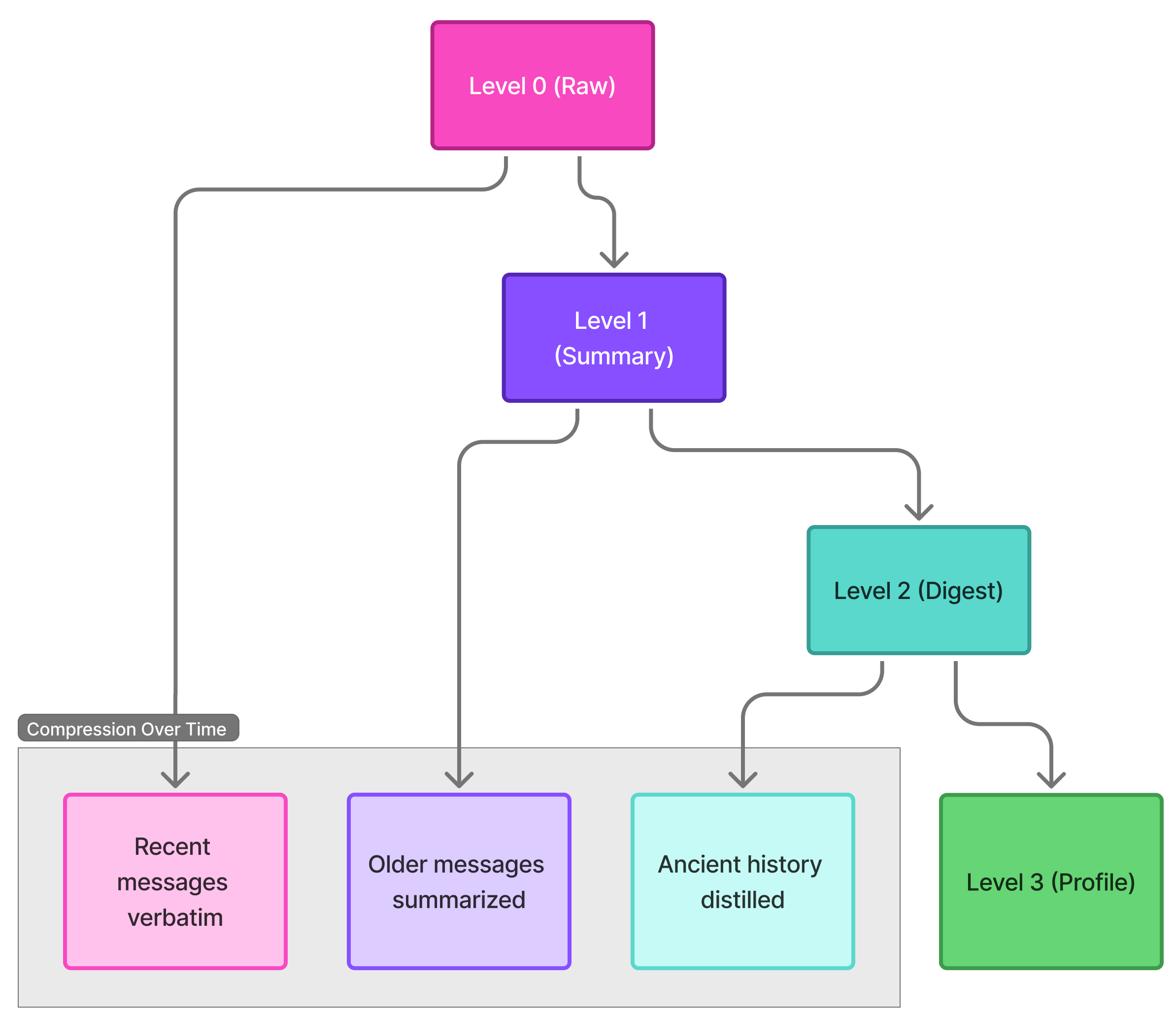
Pattern 2: Hierarchical Summarization
For long-running conversations, don't keep every single message verbatim. Instead, create compressed summaries at different levels of granularity.
Level 0 (Raw): Complete conversation history (recent only)Level 1 (Summary): Summarized older conversationsLevel 2 (Digest): High-level summary of session themesLevel 3 (Profile): Long-term user/context profile
Level 0 (Raw): Complete conversation history (recent only)Level 1 (Summary): Summarized older conversationsLevel 2 (Digest): High-level summary of session themesLevel 3 (Profile): Long-term user/context profile
As conversations age, progressively compress them. Recent messages stay verbatim in short-term memory. Older conversations get summarized. Ancient history gets distilled into the user profile.
Claude Code, for example, uses this pattern with auto-compact functionality, automatically summarizing the full trajectory of interactions after exceeding 95% of the context window.

Why this works: You preserve information density while drastically reducing token usage. A 10,000-token conversation might compress to a 500-token summary that captures the essential points.
The tradeoff: Summarization loses information. You need to be smart about what gets preserved. Critical decisions, user preferences, and error conditions should be explicitly stored as structured data, not just summarized.
Pattern 3: Semantic Retrieval (RAG for Memory)
Most modern frameworks offload long-term memory to vector databases, enabling agents to retrieve relevant history based on semantic similarity using embedding models.
When the agent needs to remember something:
-
Embed the current query/context
-
Search your memory store for semantically similar past events
-
Retrieve top-K most relevant memories
-
Inject these into the context window
This is essentially RAG (Retrieval Augmented Generation) applied to your agent's own experience.

Why this works: You can have millions of memory units stored externally, but only pull in the 5-10 most relevant ones for any given task. It's like giving your agent a searchable external brain.
The tradeoff: Embeddings aren't perfect. Similar text doesn't always mean relevant information. You often need hybrid search (semantic + keyword + metadata filters) to get good results.
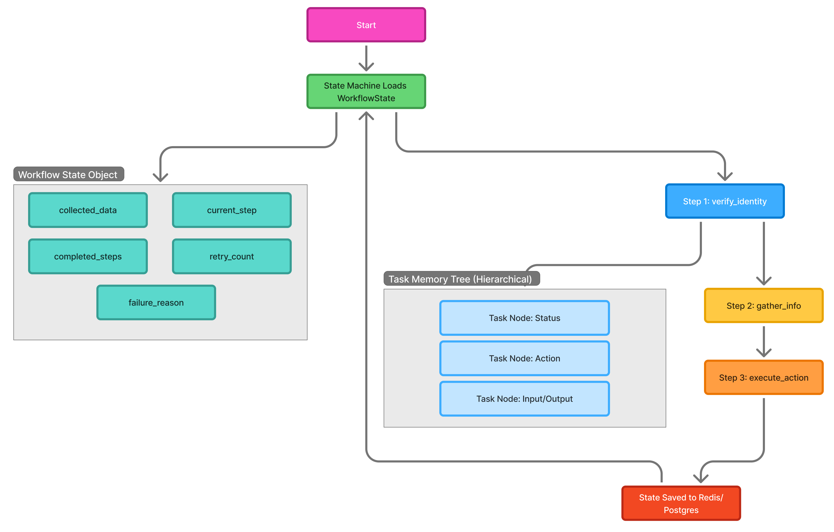
Pattern 4: State Machines for Workflow Context
For multi-step workflows, don't just rely on the LLM to remember where it is in the process. Use explicit state machines.
class WorkflowState: current_step: str # "verify_identity" | "gather_info" | "execute_action" completed_steps: List[str] collected_data: Dict[str, Any] retry_count: int failure_reason: Optional[str]
class WorkflowState: current_step: str # "verify_identity" | "gather_info" | "execute_action" completed_steps: List[str] collected_data: Dict[str, Any] retry_count: int failure_reason: Optional[str]
The Task Memory Tree is a hierarchical structure where each node represents a task step with metadata including action, input/output, and status, enabling non-linear reasoning and workflow management.
Store this state externally (Redis, Postgres, etc.) and load it at the start of each agent turn. If the agent crashes, you can resume exactly where it left off.

Why this works: Reliability. You're not depending on the LLM to remember "we're on step 3 of 5" through context alone. The state is explicit and persistent.
The tradeoff: More engineering complexity. You need to design state transitions, handle edge cases, and manage state persistence infrastructure.
4. The Stateful vs Stateless Debate
Here's where it gets philosophical: should your agents be stateful or stateless?
4.1 The Case for Stateless Agents
Stateless agents are easier to design, build, test, and deploy since each interaction is handled independently, making horizontal scaling straightforward.
Benefits:
-
Simplicity: No session management, no state persistence
-
Scalability: Any agent instance can handle any request
-
Cost: Lower resource usage, faster responses
-
Debugging: Each request is independent, easier to reproduce issues
Use stateless when:
-
Tasks are truly independent (classification, one-off queries)
-
You're optimizing for throughput over user experience
-
Context doesn't matter (spam filtering, simple routing)
4.2 The Case for Stateful Agents
Stateful agents can remember user-specific information like past queries, preferences, and profile details, building relationships and offering personalized experiences that stateless systems cannot provide.
Benefits:
-
Continuity: Natural, flowing conversations
-
Personalization: Tailored responses based on history
-
Complex Workflows: Multi-step processes with memory
-
Better Outcomes: Improved success rates on intricate tasks
Use stateful when:
-
User experience matters (customer service, personal assistants)
-
Tasks span multiple sessions (project planning, research)
-
Personalization drives value (recommendations, coaching)
-
Multi-agent coordination requires shared context
4.3 The Real Answer: Hybrid Architecture
Here's the secret: you need both.

Your architecture should be:
-
Stateless at the compute layer: Any agent instance can handle any request
-
Stateful at the data layer: State lives in fast, external stores (Redis, Postgres)
When a request arrives:
-
Agent instance loads relevant state from the state store
-
Processes request (stateless computation)
-
Updates state back to the store
-
Returns response

This gives you the scalability benefits of stateless compute with the UX benefits of stateful sessions. In stateless architecture, application state is stored in external datastores accessible from all servers, fully supporting scalability and redundancy.
The key is fast state retrieval. Use:
-
Redis for session data (sub-millisecond reads)
-
Postgres with proper indexing for workflow state
-
Vector DBs (Pinecone, Weaviate, pgvector) for semantic memory retrieval

5. Practical Patterns for Production
Now let's get tactical. Here's how to actually implement this:
5.1 Pattern: Context Window Budget Management
Production teams employ context engineering to maximize efficiency, dynamically constructing relevant prompts based on available budget.



🎯 Key Takeaway
Context window budget management isn't optional—it's critical for production systems. Define clear budgets, track usage religiously, and implement intelligent compression strategies. Your users will never see the budget management, but they'll feel the difference in response quality and speed.
Define a token budget for each context component. Following is an example:
CONTEXT_BUDGET = { "system_prompt": 500, "user_preferences": 200, "conversation_recent": 3000, "conversation_summary": 1000, "retrieved_docs": 5000, "tool_schemas": 2000, "working_memory": 1000, "output_space": 4000}<div></div>def enforce_budget(context_components): total = sum(count_tokens(c) for c in context_components) if total > CONTEXT_BUDGET["input_limit"]: # Compress oldest conversation turns context_components["conversation"] = compress_old_turns( context_components["conversation"] ) # Reduce retrieved docs to top 3 context_components["docs"] = context_components["docs"][:3] return context_components
CONTEXT_BUDGET = { "system_prompt": 500, "user_preferences": 200, "conversation_recent": 3000, "conversation_summary": 1000, "retrieved_docs": 5000, "tool_schemas": 2000, "working_memory": 1000, "output_space": 4000}def enforce_budget(context_components): total = sum(count_tokens(c) for c in context_components) if total > CONTEXT_BUDGET["input_limit"]: # Compress oldest conversation turns context_components["conversation"] = compress_old_turns( context_components["conversation"] ) # Reduce retrieved docs to top 3 context_components["docs"] = context_components["docs"][:3] return context_components
Track your actual usage and enforce limits. When you hit the budget, compress older information or drop the least important elements.
Tools like LangGraph provide utilities to measure and manage context consumption automatically.
5.2 Pattern: Smart Memory Retrieval
Don't just retrieve memories based on semantic similarity. Use multiple signals:
def retrieve_memories(query, context): # Semantic similarity semantic_results = vector_store.search(query, top_k=20) # Recency (prefer recent memories) recency_boost = lambda m: m.score * (1 + recency_weight(m.timestamp)) # Importance (prefer high-importance memories) importance_boost = lambda m: m.score * (1 + m.importance) # Access count (prefer frequently accessed memories) frequency_boost = lambda m: m.score * (1 + log(m.access_count)) # Combine signals ranked = rank_memories(semantic_results, [recency_boost, importance_boost, frequency_boost]) return ranked[:5] # Top 5 for context injection
def retrieve_memories(query, context): # Semantic similarity semantic_results = vector_store.search(query, top_k=20) # Recency (prefer recent memories) recency_boost = lambda m: m.score * (1 + recency_weight(m.timestamp)) # Importance (prefer high-importance memories) importance_boost = lambda m: m.score * (1 + m.importance) # Access count (prefer frequently accessed memories) frequency_boost = lambda m: m.score * (1 + log(m.access_count)) # Combine signals ranked = rank_memories(semantic_results, [recency_boost, importance_boost, frequency_boost]) return ranked[:5] # Top 5 for context injection
This multi-signal ranking dramatically improves relevance.
5.3 Pattern: Conversation Checkpointing
LangGraph's persistence layer enables checkpointing, allowing execution to be interrupted and resumed with state preserved, supporting human-in-the-loop and error recovery.
Save conversation state at key milestones:
checkpoints = { "conversation_id": "conv_12345", "checkpoints": [ {"step": "identity_verified", "timestamp": "...", "state": {...}}, {"step": "issue_identified", "timestamp": "...", "state": {...}}, {"step": "solution_proposed", "timestamp": "...", "state": {...}} ]}
checkpoints = { "conversation_id": "conv_12345", "checkpoints": [ {"step": "identity_verified", "timestamp": "...", "state": {...}}, {"step": "issue_identified", "timestamp": "...", "state": {...}}, {"step": "solution_proposed", "timestamp": "...", "state": {...}} ]}
If the agent crashes or the user drops off, you can resume from the last checkpoint instead of starting over.
5.4 Pattern: Memory Reflection and Consolidation
Here's something interesting: Forming memory is an iterative process where brains spend energy deriving new insights from past information, but agents typically don't reflect on their memories during downtime.
Implement background jobs that process agent memories:
async def consolidate_memories(): """Run periodically to consolidate and reflect on memories""" # Find related memories clusters = cluster_similar_memories() # Generate insights for cluster in clusters: pattern = extract_pattern(cluster) store_insight(pattern) # Prune redundant memories remove_duplicate_information() # Update importance scores based on access patterns adjust_importance_scores()
async def consolidate_memories(): """Run periodically to consolidate and reflect on memories""" # Find related memories clusters = cluster_similar_memories() # Generate insights for cluster in clusters: pattern = extract_pattern(cluster) store_insight(pattern) # Prune redundant memories remove_duplicate_information() # Update importance scores based on access patterns adjust_importance_scores()
This is like the agent having "dreams"—processing the day's experiences to extract patterns and consolidate learning.
6. Multi-Agent Memory: The Coordination Challenge
Everything gets harder when you have multiple agents that need to coordinate.
6.1 Shared Memory Architectures
Shared memory patterns enable coordinated state management across agent teams, with memory units configured as either short-term or long-term based on use case requirements.
You need:
1. Shared Context Store: A central database where agents can read and write shared state
shared_memory = { "workflow_id": "wf_789", "current_state": "gathering_information", "responsible_agent": "research_agent", "collected_data": {...}, "agent_handoffs": [...]}
shared_memory = { "workflow_id": "wf_789", "current_state": "gathering_information", "responsible_agent": "research_agent", "collected_data": {...}, "agent_handoffs": [...]}
2. Message Passing: Agents communicate through explicit messages, not just shared state
message_bus.publish("research_complete", { "from": "research_agent", "to": "analysis_agent", "data": {...}, "next_action": "analyze_findings"})
message_bus.publish("research_complete", { "from": "research_agent", "to": "analysis_agent", "data": {...}, "next_action": "analyze_findings"})
3. Coordination Primitives: Locks, semaphores, or distributed consensus for critical sections
async with workflow_lock(workflow_id): # Only one agent can modify workflow state at a time state = load_workflow_state(workflow_id) state.update(new_data) save_workflow_state(workflow_id, state)
async with workflow_lock(workflow_id): # Only one agent can modify workflow state at a time state = load_workflow_state(workflow_id) state.update(new_data) save_workflow_state(workflow_id, state)
6.2 The Handoff Problem
When Agent A completes its task and hands off to Agent B, what context needs to transfer?
-
Too little context: Agent B doesn't have enough information to proceed
-
Too much context: Agent B wastes time processing irrelevant information
The solution: Structured handoff protocols
class AgentHandoff: from_agent: str to_agent: str workflow_id: str task_completed: str key_findings: Dict[str, Any] # Not everything, just what's essential next_steps: List[str] full_context_id: str # Reference to complete context if needed
class AgentHandoff: from_agent: str to_agent: str workflow_id: str task_completed: str key_findings: Dict[str, Any] # Not everything, just what's essential next_steps: List[str] full_context_id: str # Reference to complete context if needed
Agent B gets a concise summary in the handoff, with a pointer to the full context if it needs to dive deeper.
7. Failure Recovery: When Memory Systems Break
Here's what nobody talks about: what happens when your memory system fails?
Scenario 1: Agent Crashes Mid-Task
Without proper state management: Everything is lost. Start from scratch.
With proper state management:
try: # Load checkpoint state = load_checkpoint(workflow_id) # Resume from last known good state continue_from_step(state.current_step)except CheckpointNotFound: # Fall back to graceful restart notify_user("Session interrupted, resuming from beginning...")
try: # Load checkpoint state = load_checkpoint(workflow_id) # Resume from last known good state continue_from_step(state.current_step)except CheckpointNotFound: # Fall back to graceful restart notify_user("Session interrupted, resuming from beginning...")
Scenario 2: Context Window Overflow
Naive approach: Request fails with "context too long" error
Robust approach:
def handle_context_overflow(messages, context_limit): if token_count(messages) > context_limit: # Option 1: Compress oldest messages compressed = compress_messages(messages[:-10]) recent = messages[-10:] return compressed + recent # Option 2: Selectively drop low-importance items prioritized = rank_by_importance(messages) return prioritized[:max_messages]
def handle_context_overflow(messages, context_limit): if token_count(messages) > context_limit: # Option 1: Compress oldest messages compressed = compress_messages(messages[:-10]) recent = messages[-10:] return compressed + recent # Option 2: Selectively drop low-importance items prioritized = rank_by_importance(messages) return prioritized[:max_messages]
Scenario 3: Memory Retrieval Fails
Problem: Vector DB is down, can't retrieve relevant context
Solution: Degrade gracefully
try: memories = retrieve_from_vector_db(query)except VectorDBError: # Fall back to simple keyword search on cached data memories = keyword_search_local_cache(query) # Or continue without historical context if non-critical logger.warning("Memory retrieval failed, proceeding with reduced context")
try: memories = retrieve_from_vector_db(query)except VectorDBError: # Fall back to simple keyword search on cached data memories = keyword_search_local_cache(query) # Or continue without historical context if non-critical logger.warning("Memory retrieval failed, proceeding with reduced context")
8. Observability: Understanding What Your Agent Remembers
You need to see inside your agent's memory to debug issues.
8.1 Memory Dashboards
Build interfaces that show:
-
What's currently in the context window?
-
What memories were retrieved for this turn?
-
Why were these memories selected?
-
What's the token distribution across context components?
Tools like Claude Code provide /context commands to inspect current token usage—build similar introspection for your agents.
8.2 Memory Audit Trails
Log every memory read/write:
{ "timestamp": "2025-11-28T10:23:45Z", "operation": "retrieve", "query": "customer billing issues", "results": ["mem_123", "mem_456", "mem_789"], "relevance_scores": [0.92, 0.87, 0.83], "injected_to_context": true}
{ "timestamp": "2025-11-28T10:23:45Z", "operation": "retrieve", "query": "customer billing issues", "results": ["mem_123", "mem_456", "mem_789"], "relevance_scores": [0.92, 0.87, 0.83], "injected_to_context": true}
When debugging why an agent made a bad decision, trace back to what was in its memory at that moment.
9. The Hard Tradeoffs
Let's be honest about what's hard:
Memory vs Cost: More sophisticated memory means more infrastructure. Vector DBs, Redis clusters, background processing. You're trading cost for capability.
Retrieval vs Relevance: Semantic search is imperfect. You'll retrieve irrelevant memories sometimes. Over-engineering retrieval logic has diminishing returns.
State vs Scalability: Stateful agents present greater complexity in achieving scalability and redundancy compared to stateless designs, requiring sophisticated state management approaches.
Persistence vs Performance: Every state save is I/O. Every memory retrieval is latency. Fast memory systems (Redis) cost more. Slow ones (S3) hurt user experience.
There's no perfect solution. You're constantly balancing these tradeoffs based on your specific use case.
10. Patterns to Avoid
Anti-Pattern 1: Keeping Full History Forever
Don't do this:
context = system_prompt + full_conversation_history + all_tool_outputs
context = system_prompt + full_conversation_history + all_tool_outputs
This will destroy you on cost and latency. Summarize, compress, archive.
Anti-Pattern 2: No Memory Structure
Don't treat memory as a flat list of text strings. Structure it:
# Badmemories = ["user likes coffee", "order #123 was delayed", "called support on 10/15"]<div></div># Goodmemories = [ {"type": "preference", "key": "beverage", "value": "coffee", "confidence": 0.9}, {"type": "event", "order_id": "123", "status": "delayed", "date": "2025-10-10"}, {"type": "interaction", "channel": "support_call", "date": "2025-10-15", "resolved": true}]
# Badmemories = ["user likes coffee", "order #123 was delayed", "called support on 10/15"]# Goodmemories = [ {"type": "preference", "key": "beverage", "value": "coffee", "confidence": 0.9}, {"type": "event", "order_id": "123", "status": "delayed", "date": "2025-10-10"}, {"type": "interaction", "channel": "support_call", "date": "2025-10-15", "resolved": true}]
Structured data is queryable, filterable, and much more useful.
Anti-Pattern 3: Synchronous Memory Operations
If every agent call blocks on memory retrieval:
# Bad - blocks LLM callmemories = await slow_vector_db.search(query) # 200msresponse = await llm.call(context + memories) # 2000ms
# Bad - blocks LLM callmemories = await slow_vector_db.search(query) # 200msresponse = await llm.call(context + memories) # 2000ms
Pre-fetch in parallel:
# Good - parallel executionmemory_task = asyncio.create_task(vector_db.search(query))response_task = asyncio.create_task(llm.call(context))memories, _ = await asyncio.gather(memory_task, response_task)# Now use memories for the next turn
# Good - parallel executionmemory_task = asyncio.create_task(vector_db.search(query))response_task = asyncio.create_task(llm.call(context))memories, _ = await asyncio.gather(memory_task, response_task)# Now use memories for the next turn
Note: Read/learn more about the parallel/async data processing in my blog titled: Why Asynchronous Processing & Queues Are the Backbone of Agentic AI.
11. What's Next: The Future of Agent Memory
Memory engineering represents the natural evolution from prompt engineering to context engineering, and now to the operational practice of orchestrating and governing an agent's memory architecture.
We're moving toward agents that:
-
Learn continuously during deployment, not just during training
-
Self-manage their memory, deciding what to remember and what to forget
-
Share knowledge across agent instances, building collective intelligence
-
Reason about their own memory, understanding what they know and don't know
The frameworks are evolving fast. LangGraph, MemGPT (now Letta), AutoGen, and others are baking in sophisticated memory primitives. The Model Context Protocol (MCP) is standardizing how agents access external context.
But the fundamental challenges remain: how do you help an inherently stateless system maintain useful state over time?
12. Building It Right From Day One
If you're starting a new agentic project, here's my advice:
1. Design your memory architecture before you write prompts
Don't treat memory as an afterthought. Decide:
-
What state needs to persist?
-
Where will it live?
-
How will it be retrieved?
-
What's your token budget?
2. Start simple, but design for scale
Begin with session-based memory in Redis. But architect it so you can add vector retrieval, hierarchical summarization, and multi-agent coordination later without a full rewrite.
3. Instrument everything
You cannot debug memory issues without observability. Log memory operations, track token usage, measure retrieval latency.
4. Test state persistence explicitly
Write tests that:
-
Kill the agent mid-task and verify it resumes correctly
-
Overflow the context window and verify graceful degradation
-
Simulate memory retrieval failures
5. Budget for infrastructure
Good memory systems cost money. Redis, vector DBs, storage. Don't be surprised when your AWS bill includes more than just LLM API costs.
13. The Bottom Line
State management isn't sexy. It's not the thing you demo in the all-hands meeting. But it's what separates agents that work in production from agents that only work in demos.
Your agent needs memory. Real memory. Not just a big context window. Not just stuffing everything into every prompt.
It needs structured memory hierarchies. Smart retrieval. Graceful degradation. Proper state persistence. And a clear answer to the question: "What happens when this crashes mid-workflow?"
Get memory right, and your agents become reliable partners that users trust. Get it wrong, and you'll be debugging "why did it forget?" issues for the rest of your life.
Next in this series, we'll tackle orchestration patterns—because once you have agents that remember things, you need them to actually coordinate effectively. But that's a story for another day.
What's your biggest challenge with agent memory? Drop a comment or reach out—I'm always curious what problems people are hitting in production. And I hope this article was useful for you.
Related Reading:
Further Resources:
This is part of an ongoing series on building production-ready agentic AI systems. Follow along for deep dives into orchestration, reliability, tool integration, and cost optimization.
Related Articles
Agentic AI
- Agent Building Blocks: Build Production-Ready AI Agents with LangChain | Complete Developer Guide
- Building Production-Ready Agentic AI: The Infrastructure Nobody Talks About
- Building Production-Ready AI Agents with LangGraph: A Developer's Guide to Deterministic Workflows
- LLM-Powered Chatbots: A Practical Guide to User Input Classification and Intent Handling
Follow for more technical deep dives on AI/ML systems, production engineering, and building real-world applications: